查看: 805|回复: 1

21年最新m6A纯生信分析思路

[复制链接]

534

主题

2529

帖子

7711

积分

论坛元老

Rank: 8Rank: 8

积分
7711
发表于 2021-6-15 19:28:27 | 显示全部楼层 |阅读模式
m6A自从12年逐渐火热开始,到目前为止,各大高水平杂志都有m6A的身影。以纯生信角度来说,m6A的研究最高发到了15分的杂志。尤其是去年,各类m6A的生信分析思路层出不穷。就21年来说,目前为止最高水平的生信文章应该是那篇15分的MC。当然,动不动就以纯生信上10+也不是那么容易的事,所以今天为大家分享一篇疾病m6A的生信分析思路先练练手。
文章四月份发表在JOURNAL OF CELLULAR AND MOLECULAR MEDICINE(IF: 4.486)。
m6A regulator-mediated RNA methylation modification patterns are involved in immune microenvironment regulation of periodontitis
m6A调控子介导的RNA甲基化修饰模式参与了牙周炎免疫微环境调控

一、摘要:
牙周炎是在牙周支持组织中发生的一种慢性炎症,是由对牙菌斑中细菌的炎症反应引起的。此外,牙周炎已被证明是其他全身性疾病的潜在致病因素,例如糖尿病,心血管疾病和类风湿性关节炎。最近的研究表明,m6A调控可以解释免疫调节的一些潜在机制。在这项研究中,作者系统地评估m6A调控子在牙周炎中的修饰模式。研究发现,m6A调控子可以很好地区分健康样本和牙周炎样本,并且识别了具有不同免疫特性的m6A修饰模式。

二、材料方法:
GEO,STRING,PPI,LASSO,ssGSEA,ImmPort,ConsensusClusterPlus,GSVA,WGCNA。

三、结果:
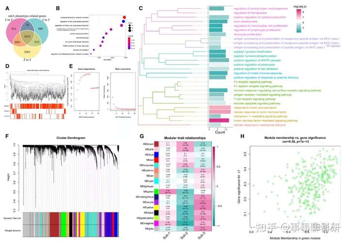
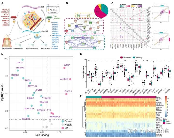
1.健康和牙周炎患者间m6A调控子landscape
2.m6A调控子参与牙周炎发展过程
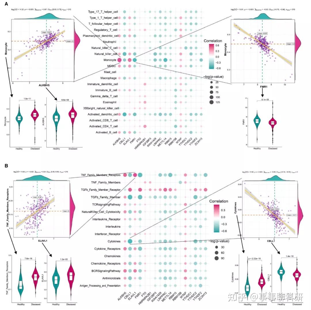
3.m6A调控子与牙周炎免疫特征关联


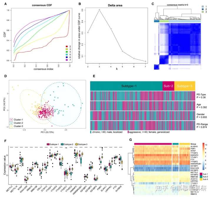
4.牙周炎中由23个调控子介导的m6A修饰模式
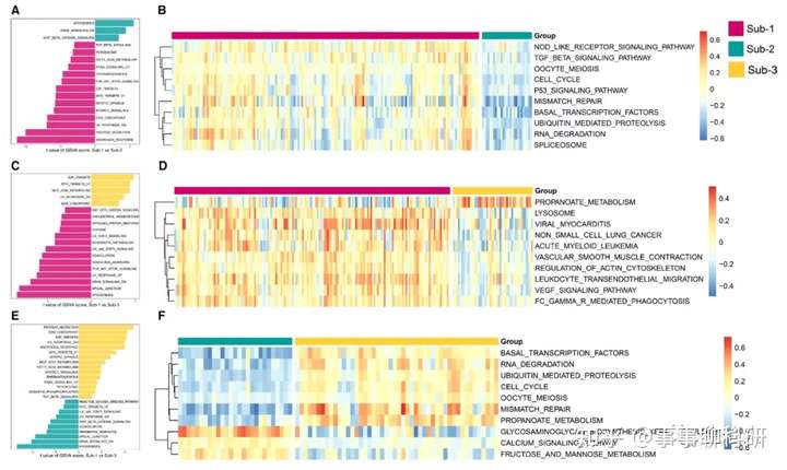
5.不同m6A修饰模式的免疫微环境特征
6.3个m6A修饰模式生物学特征
总结:
以去年的m6A研究趋势,现在想在生信上找到新颖的思路实在是太难了。以大家做科研的效率来看,稍微慢了点,自己的思路就被别人抢先发表了。但是,办法总比困难多,除了高水平的泛癌分析文章,今天这篇m6A相关的分析思路,思路清晰,角度新颖。如果有能力加入湿实验验证,基本就奔着6+去了。

回复

使用道具 举报

534

主题

2529

帖子

7711

积分

论坛元老

Rank: 8Rank: 8

积分
7711
 楼主| 发表于 2021-6-15 19:30:54 | 显示全部楼层
不太想转这种类型的科研文章, 因为纯粹就是一个术的概念。不过就目前中国科研评估的现状,这种文章还是蛮实用的。
看看这种文章,照搬思路就看掏出几篇文章来,可以快速完成业绩任务,还不用自己动脑子。
回复

使用道具 举报

您需要登录后才可以回帖 登录 | 立即注册

本版积分规则


快速回复 返回顶部 返回列表